成人直播 公务卡业务收费标准
第一条 为规范我行公务卡的业务管理,根据《成人直播 公务卡业务管理办法(暂行)》和《成人直播 公务卡章程(暂行)》,特制定本标准。
第二条 公务卡的业务收费项目包括补换新卡费、跨行取现手续费、违约金、透支利息等,并约定在费用发生时直接从公务卡账户中扣除。
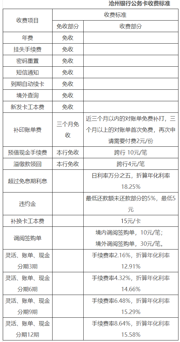
第三条 公务卡免收年费。
第四条 公务卡免收挂失手续费和密码重置手续费。
第五条 卡片工本费:新发卡免费,补换新卡15元/卡。
第六条 预借现金手续费:本行免收手续费,跨行每笔收取 10元。
第七条 溢缴款取款手续费:本行免收手续费;跨行每笔收取4元。
第八条 透支利息:透支利息按日利率万分之五计收,折算年化利率18.25%,折算年化利率值仅供参考,实际年化利率可能因交易时间、还款时间等不同与参考值存在差异,未依约还款不适用上述年化利率。透支利息按月计收复利。
第九条 违约金:按最低还款额未还部分的5%收取,最低为人民币5元。
第十条 补制对账单:近三个月以内的对账单免费补打,三个月以上的对账单首次免费,再次申请需要付费2元/份。
第十一条 调阅消费签购单费用:境内调阅消费签购单10元/笔,境外调阅签购单30元/笔。
第十二条 境外查询免费。
第十三条 分期手续费:账单分期、灵活分期和现金分期,3期手续费率2.16%,折算年化利率12.91%;6期手续费率4.32%,折算年化利率14.66%;9期手续费率6.48%,折算年化利率15.29%;12期手续费率8.64%,折算年化利率15.58%。折算年化利率值仅供参考,实际年化利率可能因交易时间、还款时间等不同与参考值存在差异,未依约还款不适用上述年化利率。
第十四条 成人直播 保留最终解释和修改权,并可视市场推广情况在《银行卡业务管理办法》规定范围内调整。
第十五条 本标准自发文之日起执行。
表格式:

备注:折算年化利率值仅供参考,实际年化利率可能因交易时间、还款时间等不同与参考值存在差异,未依约还款不适用上述年化利率。
成人直播 公务卡业务收费标准
第一条 为规范我行公务卡的业务管理,根据《成人直播 公务卡业务管理办法(暂行)》和《成人直播 公务卡章程(暂行)》,特制定本标准。
第二条 公务卡的业务收费项目包括补换新卡费、跨行取现手续费、违约金、透支利息等,并约定在费用发生时直接从公务卡账户中扣除。
第三条 公务卡免收年费。
第四条 公务卡免收挂失手续费和密码重置手续费。
第五条 卡片工本费:新发卡免费,补换新卡15元/卡。
第六条 预借现金手续费:本行免收手续费,跨行每笔收取 10元。
第七条 溢缴款取款手续费:本行免收手续费;跨行每笔收取4元。
第八条 透支利息:透支利息按日利率万分之五计收,折算年化利率18.25%,折算年化利率值仅供参考,实际年化利率可能因交易时间、还款时间等不同与参考值存在差异,未依约还款不适用上述年化利率。透支利息按月计收复利。
第九条 违约金:按最低还款额未还部分的5%收取,最低为人民币5元。
第十条 补制对账单:近三个月以内的对账单免费补打,三个月以上的对账单首次免费,再次申请需要付费2元/份。
第十一条 调阅消费签购单费用:境内调阅消费签购单10元/笔,境外调阅签购单30元/笔。
第十二条 境外查询免费。
第十三条 分期手续费:账单分期、灵活分期和现金分期,3期手续费率2.16%,折算年化利率12.91%;6期手续费率4.32%,折算年化利率14.66%;9期手续费率6.48%,折算年化利率15.29%;12期手续费率8.64%,折算年化利率15.58%。折算年化利率值仅供参考,实际年化利率可能因交易时间、还款时间等不同与参考值存在差异,未依约还款不适用上述年化利率。
第十四条 成人直播 保留最终解释和修改权,并可视市场推广情况在《银行卡业务管理办法》规定范围内调整。
第十五条 本标准自发文之日起执行。
表格式:

备注:折算年化利率值仅供参考,实际年化利率可能因交易时间、还款时间等不同与参考值存在差异,未依约还款不适用上述年化利率。
冀公网安备 13090302000122号
copyright @2022 成人直播
All rights reserved
冀ICP备13013818号-1
本网站已支持IPV6访问
联系我们 | 网站地图